您现在的位置:
首页
>
数据发布
>
水质监测
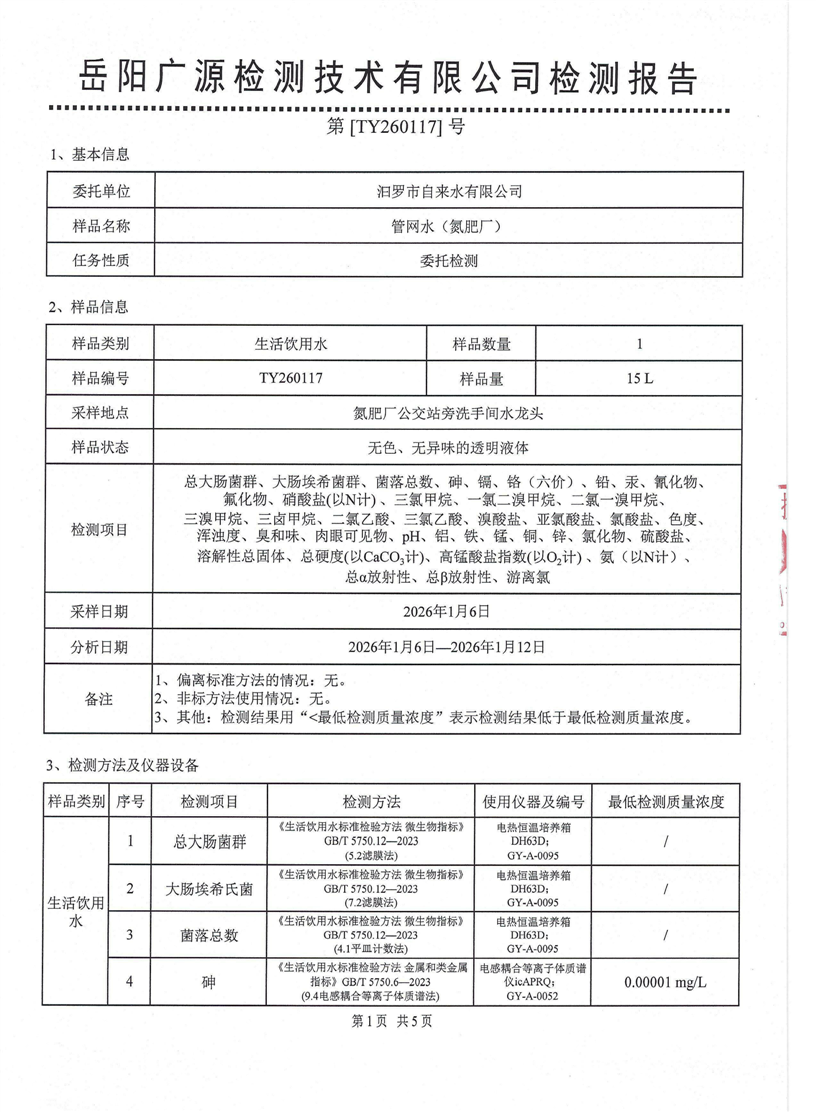
2026年1月份汨罗市自来水有限公司管网水(氮肥厂)水质检月报表
来源:自来水公司
日期:2026-02-03 10:23
浏览量:
1
|
|
|
|