您现在的位置:
首页
>
政府信息公开
>
市政府组成部门
>
市自然资源局
>
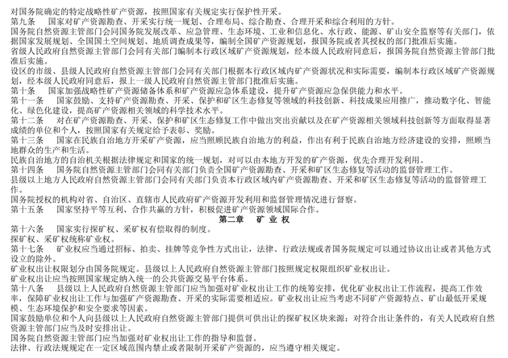
政策文件
中华人民共和国矿产资源法(2025.07.01施行)
来源:汨罗市自然资源局
日期:2025-09-15 09:15
浏览量:
1
|
|
|
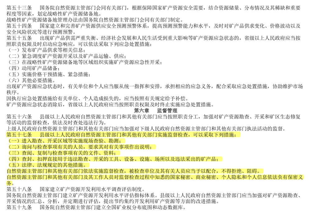
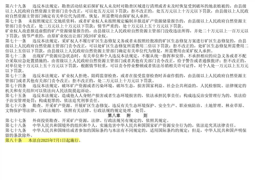
|