您现在的位置:
首页
>
政府信息公开
>
市政府组成部门
>
市自然资源局
>
规划计划
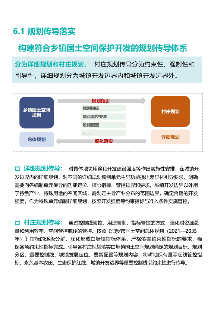
【公告版】汨罗市白塘镇国土空间规划(2021-2035年)
来源:汨罗市自然资源局
日期:2025-04-16 14:59
浏览量:
1
|
|
|
|