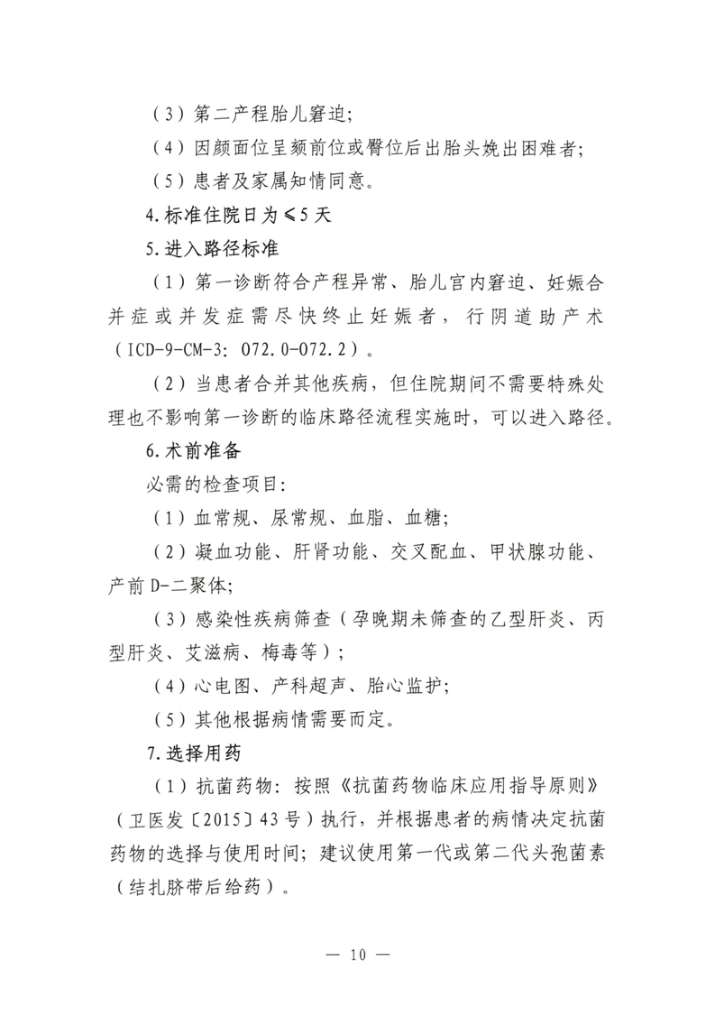
您现在的位置:
首页
>
政府信息公开
>
市政府组成部门
>
市医疗保障局
>
政策文件
岳阳市城乡居民生育住院医疗费用定额包干支付试点工作
来源:汨罗市医疗保障局
日期:2026-03-11 10:01
浏览量:
1
|
|
|
|